Vysokofrekvenčný signálny generátor
Často potrebujem k svojim experimentom
vysokofrekvenčný signál, ale profesionálne generátory sú síce pekné a
kvalitné, ale pre domáceho kutila veľmi drahé. Ďalšia cesta je vyrobiť
generátor s DDS obvodmi, ale tie majú obmedzenú hornú hranicu kmitočtu,
nehovoriac o tom, že ich montáž už nespadá do kategórie domácej dielne.
Keď som experimentoval so SDR rádiami, tak sa zrodila myšlienka, prečo
neurobiť jednoduchý generátor s oscilátorom Si570? Na základe tejto
myšlienky vznikla táto konštrukcia. Jeho realizácia síce vyžaduje
určitú zručnosť, no nie je taká náročná, aby to nezvládol priemerný
domáci kutil.

Činnosť
Vysokofrekvenčná časť
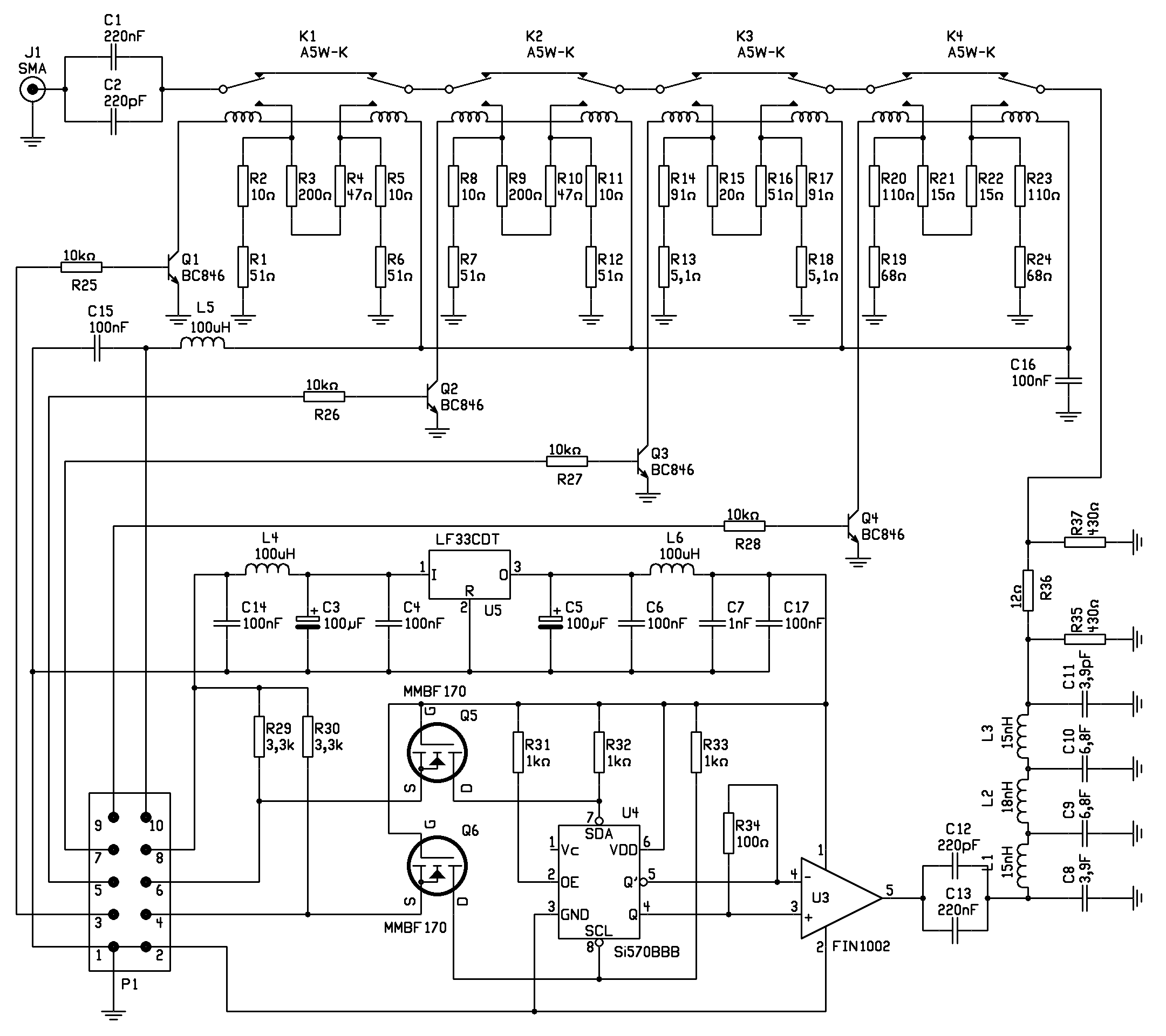
Samotný vysokofrekvenčný signál vytvára už spomínaný
obvod Si570 od firmy SiLab. Tento obvod riadi mikroprocesor cez
komunikačný port I2C. Procesor pracuje s napätím 5V a oscilátor s
napätím 3,3V, preto na doske VF je LDO štabilizátor a jednoduché
prevodníky úrovne s MOS tranzistormi. Firma SiLab vyrába obvody Si570
vo viacerých variantách. CMOS verzia funguje len do 280 MHz, preto pre
naše účely treba vybrať obvod z rady B a to s výstupom podľa
špecifikácie LVDS. Antiparalelný vysokofrekvenčný signál je privedený
na vstup vysokofrekvenčného operačného zosilňovača, ktorý upravuje tvar
signálu, a zabezpečí potrebnú úroveň a impedanciu. Po operačnom
zosilňovači nasleduje dolná priepusť a za ním prepínače úrovne.
Prepínanie úrovní je v záujme čistoty signálu a presnosti je
realizované relátkami. Výstupnú úroveň je možné nastaviť od +10 dBm do
-45 dBm s krokom po 5 dBm. Výstupnú úroveň 10 dBm treba nastaviť s
rezistormi R35, R36, R37. Tento generátor bol pôvodne navrhnutý ako VFO
pre SDR prijímače. Ak niekto potrebuje pre iné účely signál s väčšou
spektrálnou čistotou, tak musí vyrobiť aj druhú dosku kde sú umiestnené
harmonické filtre s prepínačmi. Celá konštrukcia je jednoduchá, preto
nikdy nebude spektrálna čistota signálu ideálna, no pre bežné
experimenty je to dostatočná. Keď generátor budeme používať ako VFO k
SDR, tak filtre potrebovať nebudeme.
Generátor

Filter

Procesor

Riadenie celého zariadenia zabezpečuje mikroprocesor. Jeho úlohou je:
1. Posielať príkazy pre oscilátorový obvod
2. Vypísať potrebné informácie na displej
3. Komunikácia cez sériový port
4. Vyhodnotiť a vykonať príkazy prichádzajúce z tlačidiel
Ako displej ja používam OLED od firmy Electronic Assembly, ale vyhovuje
ľubovoľný dvojradový 20 znakový alfanumerický LCD displej s driverom
Hitachi 44780. Treba však dávať pozor na podsvietenie, pretože niektoré
displeje majú inak umiestnené vývody 15 a 16.
Generátor môžeme riadiť cez sériový port. Jednotlivé príkazy sú:
Fxxxxxxxxx - x je kmitočet v Hz
Sxxxm
- x veľkosť kroku,
m - merná jednotka (k - kilo, m - mega)
Lxxx
- x
výstupná úroveň
R
- pošle aktuálne hodnoty
Dx
- deliaci pomer
Oxxxxxx
- medzifrekvencia v Hz
Mx
- x=0: krok 1,10,100,1000 atď, x=1: krok pre FM 2.5, 5, 6.25, 12.5, 25
atď
Gx
- zaokrúhliť kmitočet podľa aktuálneho kroku x=0 nie, x=1 ano
Tx
- x=0 filter vypnutý, x=1 filter zapnutý
Význam tlačidiel z ľava do prava:
úroveň signálu dole
úroveň signálu hore
veľkosť kroku dole
veľkosť kroku hore
kmitočet dole
kmitočet hore
So zatlačením a podržaním tlačidla "úvoveň dole" dostaneme sa do menu.
V ramci menu môžeme krokovať tlačidlom "kmitočet dole" a "kmitočet
hore". Potrebný bod v menu vyberieme tlačidlom "úroveň hore". V každom
bode potrebný údaj nastavujeme tlačidlami "kmitočet dole" a "kmitočet
hore". Ak nastavovanie ukončíme tlačidlom "úroveň hore", tak sa
nastavený údaj uloží do pamäte (funkcia Save). Výber môžeme ukončiť aj
tlačidlom "úroveň dole", ale v tomto prípade nastavený údaj nezapíšeme
do pamäte (funkcia Escape).
V menu môžeme nastaviť nasledovné údaje:
MF offset - 0 - 455kHz
- -455kHz - 10,7MHz - -10,7MHz - 21,4 MHz - -21,4MHz - custom -
-custom. Keď zvolíme custom, tak zadáme neštardardnú hodnotu medzifrekvencie podobným spôsobom ako nastavujeme kmitočet.
Calibration - slúži na
kalibráciu kmitočtu. Ku kalibrácii potrebujeme merač kmitočtu (v núdzi
prijímač). V hornom riadku vidíme menovitý kmitočet, a do dolného
riadku môžeme zapísať skutočný kmitočet nameraný meračom. Po stlačení
tlačidla "úroveň hore", procesor prekalibruje oscilátor. Ak stlačíme
tlačidlo "úroveň dole", vystúpime z tohto bodu menu bez zapísania
kalibračných údajov.
FM steps - frekvencia
dole = off, frekvencia hore = on. Určíme či krok bude 1 - 10 - 100 - 1k - 10k -
100k - 1M - 10M, alebo krok bude taký, aký používajú FM prijímače 1 - 10 - 100 - 500 - 1k - 1.25k - 2.5k
- 5k - 6.25k - 8.33k - 9k - 10k - 15.5k - 25k - 50k - 100k - 150k -
200k - 500k - 1M - 10M.
Snap to grid - off
znamená, že procesor nezaokrúhli kmitočet podľa zvoleného kroku.
On znamená to, že procesor nastavený kmitočet zaokrúhly podľa aktuálnej hodnoty kmitočtového kroku.
Mode - ak generátor
používame ako VFO k SDR prijímači, tak je možné nastaviť nasledujúce
prevádzkové módy: AM, FM - posuv kmitočtu 0 Hz, USB - posuv -1500Hz,
LSB
- posuv +1500Hz, CWU - posuv -800Hz, CWL - posuv +800Hz (displej bude
ukazovať nosný kmitočet).
Divide ratio - na
displeji sa objavý údaj, ktorý zodpovedá výstupnému kmitočtu vydelený
nastaveným deliacim pomerom. Umožňuje zobraziť skutočný prijímaný
kmitočet pri SDR prijímačoch. Možné hodnoty sú 1 - 2 - 4.
Filter - zapnúť alebo vypnúť filter.
Ďalšie možnosti:
Zatlačením a podržaním tlačidla "úroveň hore" sa na displeji objavia aktuálne nastavené hodnoty
Zatlačením a podržaním tlačidla "krok dole" prejdeme do takzvaného
DEBUG módu. V tomto prípade horný riadok ukazuje nastavený kmitočet, a
dolný ukazuje príkaz, ktorý bol odoslaný do oscilátora. Stlačením a
podržaním tlačidla "krok hore" sa vrátime k normálnej prevádzke.
Vyhotovenie
Vysokofrekvenčná časť
V záujme dosiahnutia lepších výsledkov, táto
doska je osadená so súčiastkami s povrchovou montáčou (SMD). Výroba a
osadenie dosky nie je veľmi náročné, v každom prípade však dobré oči
(alebo lupa) a kľudné ruky sú výtané. Po osadení a odskúšaní je doska
umiestnená do krabičky z pocínovaného plechu. Na hornej strane dosky sú
súčiastky a dolná strana je súvislá zem. Ja dosky vyrábam "žehličkovou
metódou", preto neviem vyrobiť dosky s pokovenými dierami. Z uvedeného
dôvodu na vyznačených miestach (veľké čierné bodky) treba dve strany
dosky kúskom drôtu prepojiť. Relé a konektory sú umiestnené na strane
súvislej zeme, preto okolo vývodov týchto súčiastok treba zemniacu
fóliu odstrániť!

Szűrő

Digitálna časť
Je to klasický jednostranný plošný spoj s
klasickými súčiastkami. Jediná vec na čo treba dávať pozor je, že
štabilizátor je umiestnený na strane spojov a pripevnený k chladiči s
patričným rozmerom. Ak použijeme vhodné konektory, tak displej ako aj
malý plošný spoj s tlačidlami môžeme spojiť s hlavným panelom bez
káblov, a pripevniť distančnými stĺpikmi. Takýmto spôsobom
dostaneme jeden mechanický celok, ku ktorému stačí pripojiť kábel od VF
dosky a filtra, prípadne pripojiť COM port. Keď nebudeme potrebovať
komunikáciu cez sériový port, tak súvisiace súčiastky ani neosadíme.
Konektory P1 a P2 momentálne nie sú využité, sú rezervované na prípadné
rozšírenie funkcií (napr. obvod AD8307 na meranie vf úrovne).

Výkresy plošných spojov vygenerované na výrobu so "žehličkovou" metódou (zrkadlová tlač).

Skutočný rozmer: 54x72 mm

Skutočný rozmer: 54x72 mm

Skutočný rozmer: 119x60 és 117x21 mm
Firmware