Predzosilňovač na príjem meteorologických sond
Postavil som predzosilňovač na prijem meteorologických sond. Šírka
pásma je závislá od použitého filtra. S uvedeným filtrom je od 400 do
406 MHz. Zosilňovač je možné napajať aj cez koaxiálny kábel a využiť
možnosť napájať ho priamo z prijímača AIRSPY alebo RTL-SDR V3.
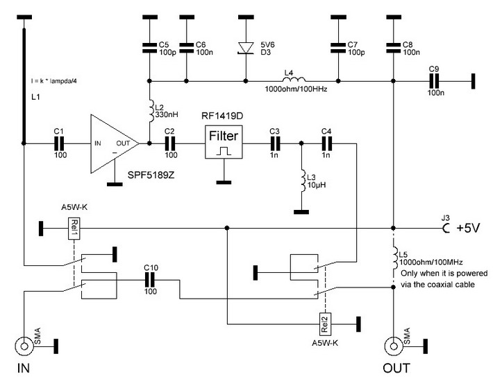
Konštrukcia je jednoduchá. Vodič L1 slúži ako
ochrana proti statickému napätiu. Na plošnom spoji na hornej strane sú
SMD súčiastky, na druhej strane relé.
Prototyp bol vyrobený pre pásmo 403 MHz, ale tento predzosilňovač po výmene filtra
sa môže použiť aj pre pásmo 432 MHz. Filtre pre amatérske pásmo 70 cm
môžu byť TA2209A, TA2320A alebo podobné, podľa použitého kmitočtu.
Schéma zapojenia:

Osadenie:

Foto:


Gerber súbory